
In the world of vintage audio enthusiasts, there's nothing quite like the charm of old speakers. However, dealing with multiple speakers and their tangled wires can be quite a hassle, especially if they lack modern features like Bluetooth connectivity. But fear not, there's a solution! If you find yourself stuck with a 10W and a 60W old speaker, both lacking Bluetooth capability and causing a mess of wires around your computer, it's time to consider transforming them into Bluetooth speakers for a more seamless and enjoyable listening experience.

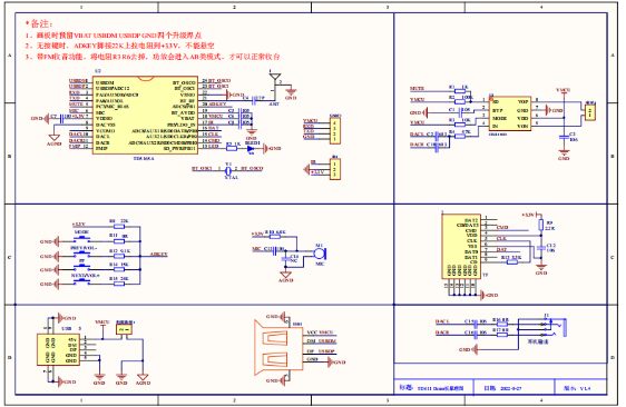
If your 60W speaker has static noise, which comes from the vibrating iron piece in the speaker's power supply (transformer), you can temporarily fix it with zip ties. For the Bluetooth conversion, you can choose the TD5165A chip. Although it might not be as high-quality, it should be sufficient for basic use.
Here is a picture of one of the speakers after the modification, and the results are quite good.

As for the larger speaker, you can also dismantle it, and for stability, you can use zip ties. This will help reduce any noise issues, as shown in the circular part in the image.

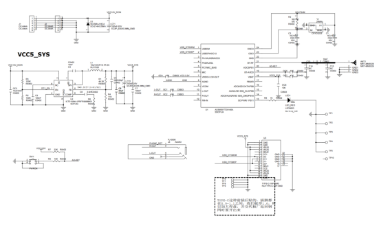
To continue the modification for the larger speaker, you can follow the schematic and PCB layout. For the Bluetooth module, you'll need one that supports 7-30V input and provides 4.7V to the Bluetooth chip through a DC-DC converter. During the modification, just take a 7-30V power supply from the speaker, and the required components are the mainboard and the antenna, with the larger hole in the middle for the antenna screw.

Below are the PCB files and schematic for the Bluetooth module.


With a little ingenuity and the right components, you can bring new life to your old speakers and enjoy a clutter-free audio setup. By opting for the TD5165A chip for Bluetooth conversion, you may not get the highest-quality audio, but it will serve its purpose well.