
When managing a computer setup with numerous USB-powered peripherals, each requiring a dedicated 5V charging adapter, efficiency can be a challenge. As your peripheral collection expands to include additional components such as extra screens, hubs, monitor lighting, and mobile devices requiring charging, the limitations of standard power strip interfaces become apparent. To address this issue, consider the development of a dedicated power distribution board.
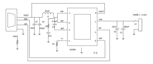
To facilitate centralized power distribution for your USB devices, a switch-mode power supply can be employed. The IP6505 chip from Yingjixin offers a straightforward and effective solution, capable of supporting 24W fast charging.

Here's a step-by-step breakdown of the process:
1. Replicate the schematic four times.

2. Create the printed circuit board (PCB).

3. Assemble the board.

4. Proceed with the soldering process.

5. Ensure that the end result is in line with your desired specifications.
For optimal performance and durability, employ electrolytic capacitors, and position Multi-Layer Ceramic Capacitors (MLCC) on the opposite side of the board. Enhance stability by adding silicone gel non-slip pads.


This comprehensive guide outlines the key steps involved in creating a centralized power supply solution for USB devices.

From the initial schematic design to testing and fine-tuning, the process is meticulously detailed to help you achieve a consistent power supply with minimal ripple.

By implementing this approach, you can enhance the efficiency and reliability of your computer setup.