
The Huawei AP006L power bank can automatically detect load current. When the load current falls below a certain value, it will automatically disconnect the output, which can affect usability in some scenarios. If you want to modify it to continuously output, how should you proceed?

Start by dismantling the gray part on the top, it's quite sturdy and may require some force. The black shell below is held together by snaps and glue. Note that the screws on both sides are just for decoration.

The mainboard and battery are connected via soldering, but the electrode pieces are not easy to solder and can also be removed.
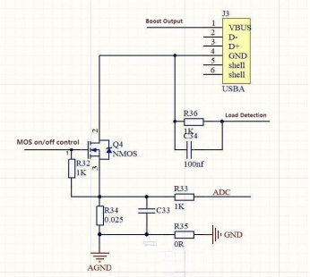
It is speculated that the microcontroller and boost chip are controlled via some form of communication (i2c, uart, etc.), leading to the circuitry for detecting load and current.

The process is likely as follows: The boost output side periodically outputs a voltage. When a load is plugged in, the load detection voltage changes. This voltage is then amplified and detected by the microcontroller. The MOSFET conducts, maintaining the boost output at 5V. The ADC starts periodic checks, and when the ADC voltage is too low, indicating low current, the MOSFET is turned off, halting the boost output, and entering the next detection cycle.
Based on the analysis, there are two simple solutions for continuous output: adding a dummy load or deceiving the ADC to ensure the current meets the conditions. Because a dummy load consumes more power, the second solution is preferred.
Since the maximum output of this power bank is 2A, which corresponds to a maximum voltage of 0.05V across the sampling resistor, we can use the 3V supply voltage from the microcontroller. By using a 5.9k and a 100-ohm resistor as a voltage divider, we can generate 0.05V for the ADC. (It is recommended to replace the current sampling resistor here with a self-recovery fuse, although the boost chip itself should have short-circuit protection.)

There's still some solder residue on the electrode piece; I suggest soldering it with a spot welding machine.

After plugging in a load once to trigger the output, the power bank will continuously output 5V.

End of translation.