
If you want to DIY a work desk lamp with touch dimming, check out this article.
Materials needed: LED light strip + downlight heat sink.
The LED light strip is a high-tech desk lamp that doesn’t require wiring, is easy to install, and can usually be controlled by hand gestures to turn the light on/off and adjust brightness. The light source is LED beads.
· Input voltage: 5-12V (depending on the LED voltage)
· Output voltage: maximum static voltage
· Output current: 555mA (constant current, modify sampling to change current)
Uses RH6618 touch dimming chip, with default mode as memory stepless dimming.
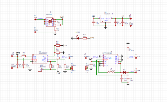
Schematic diagram:

PCB:

The general process and components are shown below:





