
How to adjust the accuracy of the clock?
The accuracy of an electronic clock relies on the crystal oscillator. The accuracy of a regular crystal oscillator is greatly affected by temperature. In spring, it may deviate by 1 second in a day, but in winter, it could be as much as 10 seconds off.
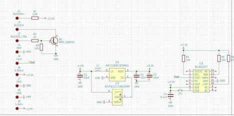
To address this issue, I selected an RX8025T temperature-compensated clock chip. It can output a default frequency of 32.768KHz and has a CMOS output, which is more power-efficient. According to the PDF, it consumes only a few microamperes of power. Additionally, using an adjustable power supply for the clock may introduce several problems. For example, it may not start up if powered above 2.8V due to design issues. The buzzer may interfere with the startup as well. Moreover, when powered at 2.7V, the display will be very dim and hard to read.
The modifications below primarily address these three main issues, including achieving high accuracy in timekeeping:
1. Instead of using a low-quality cylindrical crystal oscillator, I will use the frequency output from the RX8025 chip as the clock signal.
2. The startup issue is caused by the buzzer, so I will use an external NPN driver and reserve the built-in buzzer solely for signaling purposes.
3. To improve visibility at low power supply, I will employ the ME2188 single AA boost to 3.3V chip. It has a simple and reliable structure with minimal static consumption.



Circuit diagram:


The built-in crystal oscillator's frequency error can reach up to 4.5 seconds per day, which is unacceptable.



At room temperature, the frequency remains stable at 32.7679KHz with an error of approximately 0.26 seconds per day. If the chip is heated by a lighter, it may temporarily drift to 32.7677KHz, but once the temperature decreases, it will return to 32.7678KHz.



The circuit board is fixed on the back cover.





Project completed.